一、项目简介
探寻世界文化遗产—循迹文艺复兴发源地意大利的访学项目,旨在以世界文化遗产为线索,通过在世界知名大学—佛罗伦萨美术学院(简称佛美)内进行项目式地课堂学习和在世界文化遗产现场沉浸式观摩,来感受世界文化遗产的魅力,促进学生对文明共生、文明互鉴的思考。
访学从溯源所有故事开始的地方—罗马启程,帮助学生深入体验古罗马历史文化和跨越时空的哲学与思想的延续,从而深入地感受罗马这座千年屹立不倒的“奇迹之城”。到佛罗伦萨,触摸徐志摩笔下中世纪最美的那支鸢尾花“翡冷翠”,感受文艺复兴发源地的魅力。最后漫游一半历史与艺术、一半时尚与生活的世界名城——米兰。通过此次访学,提高学生对文化包容性的认识,促进同学们对文明互鉴、共生发展的思考。
二、项目亮点
1、文化深度体验。本项目将采用多种教学方式和手段相结合,现场教学、实地访问和互动式课堂教学。让学生沉浸式探索世界文化遗产,感受意大利丰富的风土人情与深厚文化底蕴。
2、平衡访学节奏。在确保访学内容丰富的同时,注重过程的舒适度和体验度,确保互动的平衡性。
3、沉浸式现场教学。深入世界文化遗产现场,实际感受文艺复兴时期的人文与艺术氛围。
4、深度学术洞察。通过参观佛罗伦萨美术学院,学生将有机会深入了解这些世界顶尖学府的学术理念。
5、文艺复兴建筑鉴赏。通过漫步于文艺复兴时期的建筑群中,如圣母百花大教堂、旧宫等,学生可以亲身体验到这一伟大艺术时期的建筑风格。
6、体验本土文化。与学校教授一起现场走访佛罗伦萨、体验意大利特色咖啡早餐、品尝意大利披萨等,让学生能够更加深入地了解和体会意大利的本土文化。
本次访学不仅注重文化历史学习和艺术的熏陶,也强调个人发展和实践能力培养,旨在为参与学生提供一次难忘的学习体验之旅。
三、访学安排
1、时间:2024年7-8月(具体时间以报名后通知为准)
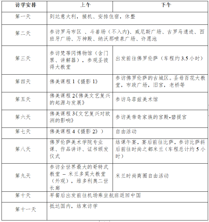
2、日程安排:

四、行前课程
本访学项目将在行前开展访学目的地的相关知识课堂,旨在帮助学生们积累更丰富的知识储备以及获得更好的行程体验。
五、学校简介
佛罗伦萨美术学院
佛罗伦萨美术学院(简称“佛美”),成立于1339年,位于意大利佛罗伦萨。1785年成为国立美术学院,学院是欧洲文艺复兴时期的产物,也对欧洲文艺复兴产生过巨大影响,是意大利最高美术学府,因对世界美术界,世界美术教育作出的不可磨灭的贡献,所以有“世界美术最高学府”和“写实主义大师汇集的皇家美术学院”之称。与法国巴黎国立高等美术学院、俄罗斯列宾国立美术学院、英国皇家美术学院并称世界顶级四大美术学院,并作为世界四大美术学院的中心,与意大利马兰欧尼学院并称造型类和设计学的双雄。
六、访学项目结业证书

七、费用
项目费用:28000元人民币/人
费用包含:
1、住宿:全程市区三星或四星酒店9晚。(2人间或3人间)。
2、人员:现场教学的专业人员
3、交通:大型巴士
4、膳食:全程餐食(中式团餐晚餐8菜一汤15次,西餐团餐2次,意大利披萨特色餐1次)
5、付费地点:梵蒂冈博物馆、梵蒂冈博物馆讲解器、乌菲齐美术馆、乌菲齐美术馆的官方讲解、碧提宫、佛罗伦萨交通周票
6、五天课程费用(包含官方结业证书)
7、课程翻译助教费用
8、境外司机小费
9、美术馆现场教学的专业人员(碧提宫)
费用不包含:
1.全程机票;
3.签证及出境意外保险(申根签证需要前往签证中心按指纹,差旅费自理)
八、咨询报名
我校在读学生均可,即日起至2024年7月1日前
咨询电话:彭老师15692375356(微信同号)
咨询地点:伟德国际victor·1946源自办公室A507,电话3196010